What Is the Universal Commerce Protocol and Why Is It Important for eCommerce Sites?
What Google and Shopify’s Universal Commerce Protocol (UCP) announcement actually means.
Now that the initial hype around Google and Shopify’s Universal Commerce Protocol (UCP) announcement has settled down, it’s a good time to take a closer look at what it all means.
The Universal Commerce Protocol (UCP) is a newly emerging open standard protocol co-developed by Google and Shopify to provide a common language for businesses, AI, and payment providers to allow complete and secure agentic shopping to take place without the need for bespoke requirements across AI platforms, payment providers, and online businesses.
Although it is an open protocol, it was co-developed by Google and Shopify and, in collaboration with 20 industry leaders, including Etsy and Walmart, has been endorsed by global partners across the ecosystem, including Stripe, American Express, and Mastercard.
As an open protocol, any AI platform and CMS can leverage it; however, since it was co-developed by Google and Shopify, these platforms have the jump. Adopting UCP will allow agentic actions via Google AI Mode and Gemini, including, most notably (for now), integrated checkout.
Enabling UCP on Google AI Mode and Gemini
Preparing Merchant Centre for agentic search
A full breakdown of how to do this can be found directly from the source here; however, to summarise, you will need:
Return policy and Customer support info configured in your Merchant Centre settings
An updated product feed with three new attributes (recommended to be provided as a supplementary feed)
native_commerce attribute, which opts in a product for integrated checkout
consumer_notice attribute, which has sub-attributes consumer_notice_type and consumer_notice_message which are used to display mandatory legal warnings for products
merchant_item_id - only required if your id attribute does not match the product ID expected by your Checkout API.
As things stand, it doesn’t appear that any new or specifically more detailed product attributes are required via the product feed. This may change; however, we can get some insight into the information that may help to become more discoverable through Shopify.
Business Agents
Although less talked about, alongside the launch of UCP, Google have also announced “Business Agents”; a branded AI agent in which shoppers can converse directly with a brand via Gemini and AI Mode for eligible stores (therefore extremely limited at this stage). It will be interesting to see if this gets expanded across other brands and if brands and customers engage with this.
UCP on Shopify
In Shopify’s documentation on how to build agentic platforms with their agentic catalogue API (which allows an agent to access all Shopify store products) it mentions that one of the retrieval parameters is categories, which uses their Shopify Standard Product Taxonomy. This is the same taxonomy used in product information as category metafields.
Although this is about building an agentic platform, rather than product discovery, this does suggest that this category information will be vital for the discovery and retrieval of your products following a search via AI. This means ensuring all your products have their categories and subcategory metafields accurately mapped is key!
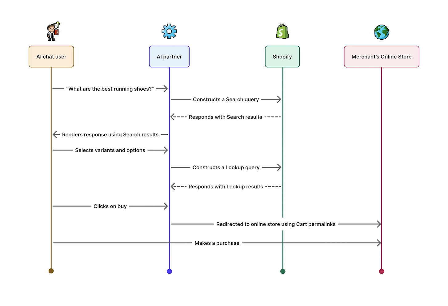
Indeed, looking at Shopify’s own diagram of how agentic shopping would work, this does seem to marry up:
The fact that Shopify co-created UCP with Google suggests that they know the format and type of information that’s required to expand product reach, and presumably gives Shopify stores the early-mover advantage until other platforms catch up to provide product information in the same format.
How To Assign Categories & Category Metafields
Product categories and category metafields can be viewed and assigned via the individual backend product pages.
Example 1 - Product with no category assigned.
A product with no category assigned may have a suggested parent category given:
Once a category has been assigned, further subcategories can be added as category metafields. As you include more information here, Shopify may give recommendations or suggestions on which metafields and information to include.
Example 2 - Product with existing category and category metafield information
For products that already have a category and some category metafields assigned, Shopify will often give suggestions, as well as additional metafields to add.
Our recommendation is to provide as much information here as possible to give Shopify and any platform that will be using UCP as much context as possible in order to discover and retrieve your product in response to a search.
Previewing Your Shopify Product Cards
Shopify is also allowing US websites to preview what their product summary cards will look like in AI, as well as selecting the source information for various fields to ensure that the information is as complete and correct as possible.
Settings > Sales Channels
This then allows you to see a preview of how your products will appear in AI shopping, as well as confirm which product details align with various elements. Crucially, the categorisation and further categorisation are key features here. This screen also allows you to define additional product grouping AND product variants so AI can fully understand your products and their relationships.
Shopify Knowledge Base App
Shopify have also created a Knowledge Base app in which you can provide information about your store, including FAQs about your store. This, for now, won’t improve the reach or discoverability in AI, but simply the accuracy of AI answers; however, given its timing of release alongside UCP, it definitely seems to be a related push from Shopify.
ChatGPT Feed vs UCP?
I personally was fully expecting enhanced feeds to be a requirement for each of the AI platforms, similar to that which OpenAI & ChatGPT have launched, to become the norm for appearing in AI search.
As things stand from this initial introduction to UCP from Google, other than a few new attributes to become eligible for agentic search, this isn’t the case. It will be interesting to see if the possible attributes expand, or if this information is gathered from elsewhere in the ecosystem (for example, the categorisation via the CMS which Shopify have).
For now, I would still prepare for expanded shopping feed attributes for ChatGPT, until they announce otherwise.
Agentic Commerce for non-Shopify eCommerce Websites
The introduction of Universal Commerce Protocol means that different platforms within the ecosystem can still communicate with one another. Stripe, in December 2025, announced their Agentic Commerce Suite; their own standard of AI discoverability; uploading product catalogues to allow stores to sell through AI agents managed via Stripe. They have already announced that they will support UCP standards.
In a recent webinar, STRIPE announced:
STRIPE has the agentic commerce protocol (ACP,) which is their version of Google’s universal commerce protocol (UCP).
STRIPE has an agentic commerce suite which allows retailers to upload their product catalogues and be eligible for agentic commerce in agents (i.e., the different AI platforms) of their choice. This supports both ACP and UCP.
Currently, this suite is only available to selected retailers in the US, but they are looking to roll out further
Product catalogues can be integrated either by API or by CSV
CSV is essentially a product feed - remains to be seen what attributes would be needed/good, although STRIPE did say a complete product feed would be a priority
Also remains to be seen what info the API takes from the CMS
ACP supposedly supports subscription models (unclear if UCP does at this stage), but products that require personalisation may need a more unique solution
All in all, the announcement of UCP should bring a sigh of relief for marketers as it simplifies how to become discovered across AI platforms.
As more information comes out about exactly how to optimise for USP, it will be interesting to see more detail on:
How exactly can brands “optimise” for UCP?
How does onsite content, feeds, and backend categorisation/product information combine within UCP
Where is the best place/places to provide this information? Is it in feeds directly to AI agents, or in the backend CMS?













